请输入关键字
研究人员利用基因编辑技术靶向miRNA基因改良大豆抗病性
来源:东北地理与农业生态研究所 时间: 2025.12.30

大豆作为粮食与经济作物,在田间生产常受多种病害侵袭,导致其产量损失。microRNA是植物基因表达调控的核心分子,通过介导靶基因沉默及phasiRNA生成,在生长发育与抗病应答中发挥作用。其中,miR2118家族作为保守的phasiRNA触发器,在单子叶作物中功能已证实,但大豆中生物学功能尚未明确。

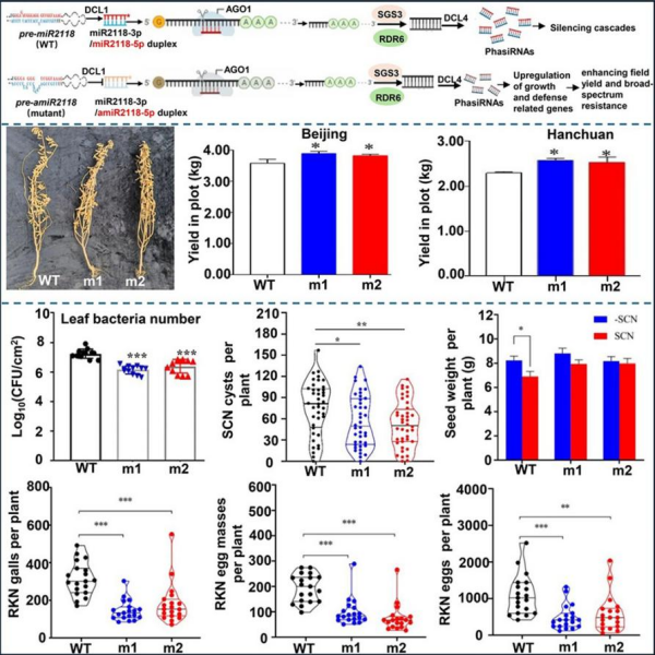
近期,中国科学院东北地理与农业生态研究所联合中国农业科学院等,运用CRISPR/Cas9基因编辑技术,精准靶向突变大豆miR2118a/b基因,成功创制出无转基因的人工amiR2118a/b纯合突变体,系统解析miR2118通过调控phasiRNA生物合成影响大豆抗病性和生长发育的机制。

与野生型大豆相比,amiR2118a/b突变体的pre-amiR2118a/b二级结构发生改变,成熟miR2118a/b表达水平下调,下游介导的phasiRNAs生物合成受到抑制。无论正常条件还是接种细菌性斑点病菌后,amiR2118a/b突变体内与光合作用、脂肪酸合成相关基因及防御反应相关基因均呈上调,使植株处于防御“预警”状态。其中,amir2118a/b双突变体m1m2对叶际细菌病害和土传线虫病害抗性增强,实现地上部与地下部病害跨类型防控。两年田间试验证实,突变体单株荚数、粒数、粒重均优于野生型,小区测产实现7.4%至8.7%的稳定增产,打破抗病性与产量协同限制。

本研究提出作物复杂性状改良策略,即利用CRISPR/Cas系统精准靶向miRNAs非功能区突变,通过调控phasiRNA级联效应提升大豆抗病性与产量

相关研究成果发表在《生物技术趋势》(Trends in Biotechnology)上。研究工作得到国家自然科学基金、中国科学院相关项目的支持。

论文链接

amiR2118a/b突变体表现出大豆产量和抗病性协同提升

上一条:科研人员开发出刻画脑网络交互模式的分析方法
下一条:三星堆象牙考古研究取得进展